Open Weight Bench

qwen/qwen3.6-35b-a3b@q8_0

qwen 35B · 3B active gguf / q8_0 ctx 256k released 2026-04-15 vision tool_use
Score
87%
Static
100%
Functional
83%
Qualitative
88%
tok/s
67
Tokens
9460
Wall
203.0 s
RAM
35.2 GB
Worum geht es? Was wird getestet?
Task: From a ~200-word prompt the model must generate a fully functional Kanban board as a single-file HTML with drag & drop, localStorage persistence, edit/delete and a confetti animation — in a single chat without iteration. The prompt also includes a small `data-testid` contract so a Playwright test can drive the app remotely. Three signals feed into the score: (1) Static — a linter checks concrete constraints in the HTML (columns, Tailwind, localStorage call, no framework, no window.alert/prompt, …). (2) Functional — Playwright runs a small CRUD sequence: create a card, delete a card with confirmation, reload — does state persist? — and checks whether any JS console errors occur during the entire flow. Drag & drop and confetti are deliberately not tested functionally (too many implementation variants). (3) Qualitative — LLM-as-judge rates screenshot and code (visual + code quality + render↔code consistency). Score = mean over the available signals. Why models fail: reasoning models burn their tokens in thinking instead of writing. Sliding-window models (Gemma 4) lose the constraints at the start of the prompt. Small models (<3B) often fail to produce coherent HTML — or ignore the data-testid contract, which makes the functional tests fail in droves.
Prompt
System prompt
You are a careful front-end engineer.
Developer prompt
Create a fully functional Kanban board in a single HTML file using vanilla JavaScript (no frameworks like react).

Requirements:
- Columns: Backlog, In Progress, Review, Done.
- Cards must be:
  - draggable across columns,
  - editable in place,
  - persisted in localStorage (state survives reloads) - please use your own namespace,
  - deletable with a confirmation prompt.
- Each column provides an "Add card" action.
- Style with Tailwind via CDN.
- Add subtle CSS transitions and trigger a confetti animation when a card moves to "Done".
- Thoroughly comment the code.
- dont use window.alert or window.prompt to add/edit/delete cards
- if there are no cards yet, create some dummy cards
- modern and vibrant design

Stable test selectors (mandatory — these data-testid attributes are used by an automated functional test; do not omit, rename, or split them across multiple elements):
- Column containers: data-testid="column-backlog", data-testid="column-in-progress", data-testid="column-review", data-testid="column-done".
- Every "Add card" button (one per column): data-testid="add-card".
- Every card element: data-testid="card".
- Inside each card, the delete trigger: data-testid="delete-card".
- The confirm button of the delete-confirmation dialog/modal: data-testid="confirm-delete".
- The input/textarea where a new card title is typed: data-testid="card-input". Pressing Enter in this input MUST commit the new card.

As answer return the plain HTML of the working application (script and styles included)
▶ Open generated app in a new tab ↗
Screenshot der gerenderten App
Screenshot der gerenderten App
Qualitative · LLM-as-judge (openai/gpt-5.4) 2026-04-29T01:11:21.618330+00:00
88%
Visual (screenshot)
  • board renders
    100%
  • column completeness
    100%
  • cards present
    100%
  • ui affordances
    70%
  • design quality
    90%
Das Board rendert vollständig mit allen vier Spalten, sichtbaren Karten und klaren Add-Card-Buttons. Das Design wirkt modern, konsistent und gut lesbar; Drag-and-drop ist visuell über Kartenstil erahnbar, aber nicht explizit durch starke Hinweise markiert.
Code quality (HTML/JS)
  • code structure
    90%
  • dom safety
    70%
  • robustness
    80%
  • code quality
    85%
Der Code ist sauber in logisch getrennte Bereiche für State, Persistence, Rendering und Interaktionen strukturiert und insgesamt gut lesbar. Schwachstelle bei der DOM-Sicherheit: Nutzereingaben werden an mehreren Stellen per innerHTML in zusammengesetzte Strings eingebracht, etwa im Delete-Modal-Titel und bei SVG/Button-Markup, wodurch XSS-Risiken nicht vollständig ausgeschlossen sind.
Render ↔ code consistency 100%
Screenshot und Code passen sehr gut zusammen: Die vier Spalten, Kartenanzahlen, Dummy-Daten und Add-Card-Buttons entsprechen exakt der Render-Logik. Keine erkennbare Diskrepanz zwischen versprochener Funktionalität im Code und sichtbarem Ergebnis.
Static · linter checks (12/12 passed)
  • Spalte 'Backlog'
  • Spalte 'In Progress'
  • Spalte 'Review'
  • Spalte 'Done'
  • HTML5 drag & drop or sortable lib
  • localStorage persistence
  • Tailwind via CDN
  • Confetti animation on 'Done'
  • Add card button
  • Vanilla JS (no React/Vue/Angular/Svelte)
  • No window.alert/prompt for CRUD
  • Editable cards (contenteditable / input)
Functional · E2E tests (5/6 passed)
  • Page loads with all 4 columns
  • Add card via button
  • Card is added exactly 1× (no double submit)
    card was added 2× angelegt — Mehrfach-Listener oder Doppel-Submit
  • Delete card via button + confirmation
  • Cards survive a reload
  • No JS console errors
Raw model response

```html
<!DOCTYPE html>
<html lang="en">
<head>
  <meta charset="UTF-8" />
  <meta name="viewport" content="width=device-width, initial-scale=1.0" />
  <title>Kanban Board</title>
  <!-- Tailwind CSS via CDN -->
  <script src="https://cdn.tailwindcss.com"></script>
  <!-- Google Fonts -->
  <link rel="preconnect" href="https://fonts.googleapis.com" />
  <link rel="preconnect" href="https://fonts.gstatic.com" crossorigin />
  <link href="https://fonts.googleapis.com/css2?family=Inter:wght@400;500;600;700;800&display=swap" rel="stylesheet" />

  <style>
    /* ===== Global Styles ===== */
    *, *::before, *::after { box-sizing: border-box; }
    body {
      font-family: 'Inter', sans-serif;
      /* Vibrant gradient background */
      background: linear-gradient(135deg, #0f0c29 0%, #302b63 50%, #24243e 100%);
      min-height: 100vh;
      overflow-x: auto;
    }

    /* ===== Column Styles ===== */
    .kanban-column {
      min-width: 300px;
      max-width: 340px;
      flex-shrink: 0;
      transition: background-color 0.3s ease, box-shadow 0.3s ease;
    }
    .kanban-column.drag-over {
      background-color: rgba(255, 255, 255, 0.08) !important;
      box-shadow: inset 0 0 0 2px rgba(139, 92, 246, 0.6);
    }

    /* ===== Card Styles ===== */
    .kanban-card {
      transition: transform 0.2s ease, box-shadow 0.2s ease, opacity 0.2s ease;
      cursor: grab;
    }
    .kanban-card:active { cursor: grabbing; }
    .kanban-card.dragging {
      opacity: 0.4;
      transform: scale(0.95) rotate(2deg);
      box-shadow: none !important;
    }
    .kanban-card:hover {
      transform: translateY(-2px);
      box-shadow: 0 8px 25px rgba(0, 0, 0, 0.3);
    }

    /* ===== Card Entrance Animation ===== */
    @keyframes cardEntrance {
      from { opacity: 0; transform: translateY(-10px) scale(0.97); }
      to   { opacity: 1; transform: translateY(0) scale(1); }
    }
    .card-enter { animation: cardEntrance 0.3s ease-out forwards; }

    /* ===== Card Exit An
Score
97%
tok/s
68
Tokens
7184
Wall
116.2 s
RAM
35.2 GB
Worum geht es? Was wird getestet?
Task: Four OCR sub-tasks, one image each. (1)–(3) Handwritten meeting notes in three difficulty tiers (easy / medium / hard) — the model must transcribe the text. (4) An old book page in Fraktur typeface — same task. What is tested: OCR quality, recognising layout structure (columns, bullet points, dates), handling of illegible handwriting and historical letterforms (long-s, ligatures). Why models fail: text-only models have no vision capability (filtered out). Weak VLMs only recognise the clearest part. Some truncate output or get stuck in reasoning without producing a visible answer.
Prompt
System prompt
Du bist OCR-Spezialist für deutsche Handschrift.
Developer prompt
Auf dem Bild siehst du eine handschriftliche Meeting-Notiz mit klarer Struktur und gut lesbarer Schrift. Transkribiere den gesamten lesbaren Text. Behalte die Anordnung bei (Überschrift, Spalten, To-Dos). Bei unleserlichen Stellen schreibe '[unleserlich]'. Gib ausschließlich den puren OCR-Text im Markdown-Format zurück — keine Vorbemerkung, keine Erklärungen, kein Code-Fence.
Handschrift OCR – leicht 11.8 s · 68 t/s
Recall 100%
Precision 99%
77/77 +1
99%
Model response

Meetingnotizen Website-Relaunch
12.06.25, 09:30 Uhr
Anwesend:
Anna, Ben, Mira, Jonas, Ece
CMS langsam?
Themen:
- Startseite
- Texte
- Bildauswahl
- Launch-Termin
- offene Fragen
Stand:
- Design fast final ✓
- Texte für Über-uns fehlen noch
- Bilder vom Team noch nicht komplett
- Mobile Ansicht prüfen
↑ bitte kurz
halten
To-Dos:
- Ben → Bilder anfragen
- Mira → Startseite anpassen
- Jonas → Feedback Kunde
- Anna → SEO-Check
Offen:
- Rechtstexte final?
- Freigabe Kunde bis Freitag
- Wer testet Kontaktformular?
Nächstes Meeting:
17.06., 10 Uhr
sss
Word diff ground truth ↔ model matched · relocated · fuzzy · missing in model · extra/wrong
meetingnotizen website relaunch 12 06 25 09 30 uhr anwesend anna ben mira jonas ece cms langsam themen startseite texte bildauswahl launch termin offene fragen stand design fast final texte für über uns fehlen noch bilder vom team noch nicht komplett mobile ansicht prüfen bitte kurz halten to dos ben bilder anfragen mira startseite anpassen jonas feedback kunde anna seo check offen rechtstexte final freigabe kunde bis freitag wer testet kontaktformular nächstes meeting 17 06 10 uhr sss
Ground truth (for comparison)
Meetingnotizen Website-Relaunch
12.06.25, 09:30 Uhr

Anwesend:
Anna, Ben, Mira, Jonas, Ece

CMS langsam?

Themen:
Startseite
Texte
Bildauswahl
Launch-Termin
offene Fragen

Stand:
Design fast final
Texte für Über-uns fehlen noch
Bilder vom Team noch nicht komplett
Mobile Ansicht prüfen

bitte kurz halten

To-Dos:
Ben Bilder anfragen
Mira Startseite anpassen
Jonas Feedback Kunde
Anna SEO-Check

Offen:
Rechtstexte final?
Freigabe Kunde bis Freitag
Wer testet Kontaktformular?

Nächstes Meeting: 17.06., 10 Uhr
Handschrift OCR – mittel 40.1 s · 68 t/s
Recall 98%
Precision 97%
133/136 +4
2 relocated
97%
Model response

Meeting protokoll
21.05.25
11 Uhr

Teilnehmer: M. Schulz, T. Wagner, L. Becker,
S. Klein (später), H. Jf.

Themen: - Projektstatus / Update
- Budget -> ist zu hoch
- Timeline / Meilenstein
- Risiken

Projektstatus: - Modul A fertig (Team S.)
Details
in Jira
- Modul B verzögert sich :(
- Testphase startet nächste Woche (hoffentlich)
- Kundenfeedback steht noch aus

Budget: ~ 20% über Plan !
Ursache: unklare Anforderungen
-> Nachbessern nötig
nächstes Mal genauer kalkulieren !!
bitte
Report bis
28.05.

Offene Punkte: - Freigabe von Kunde fehlt noch -> T.W. kümmert sich
- Schnittstelle zu System X unklar -> Rücksprache mit IT
- Schulung für neues Tool? -> noch nicht geplant
wer macht das?

To-Dos: - T.W.: Budget-Report -> 28.05.
- L.B.: Kunden anstupsen wg. Feedback
- Dokumentation aktualisieren

Nächstes Meeting:
04.06.25, 10 Uhr
(Raum 2.15?)

Rückfragen: - Wie gehen wir mit dem Risiko um?
- Priorisierung der Features nochmal prüfen
- ...
Word diff ground truth ↔ model matched · relocated · fuzzy · missing in model · extra/wrong
meetingprotokoll meeting protokoll 21 05 25 11 uhr teilnehmer m schulz t wagner l becker s klein später h jt jf themen projektstatus update budget ist zu hoch timeline meilenstein risiken projektstatus modul a fertig team s in modul b verzögert sich testphase startet nächste woche hoffentlich kundenfeedback steht noch aus details in jira budget 20 über plan ursache unklare anforderungen nachbessern nötig nächstes mal genauer kalkulieren bitte report bis 28 05 offene punkte freigabe von kunde fehlt noch t w kümmert sich schnittstelle zu system x unklar rücksprache mit it schulung für neues tool noch nicht geplant wer macht das to dos t w budget report 28 05 l b kunden anstupsen wg feedback dokumentation aktualisieren nächstes meeting 04 06 25 10 uhr raum 2 15 rückfragen wie gehen wir mit dem risiko um priorisierung der features nochmal prüfen
Ground truth (for comparison)
Meetingprotokoll
21.05.25
11 Uhr

Teilnehmer: M. Schulz, T. Wagner, L. Becker, S. Klein (später), H. Jt.

Themen:
Projektstatus / Update
Budget — ist zu hoch
Timeline / Meilenstein!
Risiken

Projektstatus:
Modul A fertig (Team S.)
Modul B verzögert sich
Testphase startet nächste Woche (hoffentlich)
Kundenfeedback steht noch aus

Details in Jira

Budget:
20% über Plan
Ursache: unklare Anforderungen
Nachbessern nötig
nächstes Mal genauer kalkulieren

bitte Report bis 28.05.

Offene Punkte:
Freigabe von Kunde fehlt noch (T.W. kümmert sich)
Schnittstelle zu System X unklar — Rücksprache mit IT
Schulung für neues Tool? noch nicht geplant — wer macht das?

To-Dos:
T.W.: Budget-Report — 28.05.
L.B.: Kunden anstupsen wg. Feedback
Dokumentation aktualisieren

Nächstes Meeting: 04.06.25, 10 Uhr (Raum 2.15?)

Rückfragen:
Wie gehen wir mit dem Risiko um?
Priorisierung der Features nochmal prüfen
...
Handschrift OCR – schwer 14.5 s · 69 t/s
Recall 96%
Precision 96%
142/148 +6
22 relocated · 1 fuzzy
96%
Model response

Besprechung Sommerfest ☺
23.05.24 10:15 Uhr (Konfi)
Chef fragen!!

Teilnehmer:
- Max
- Jule
- Tobi
- Leni
- Simon (konnte nur kurz)

Ziel: entspanntes
Beisammensein
& Spaß haben

Ort?
- Park am See?
  -> Genehmigung?
- Firmenhof / Terrasse? -> wer macht das?
  Terrasse reservieren ?? Leni?

Nächster Termin:
Do, 30.05.
11 Uhr
kurzes Update
an HR schicken

Essen / Trinken:
- Grillen evtl.
- Vegetarische Optionen
  Vergessen?
- Getränkeliste machen!
- Bier, Limo, Wasser, was noch?
  (Aperol? zu teuer?)

Grill wer?
(Tobi fragen)

-> Kuchen?
Jule macht was ☺

Musik:
- Musikbox organisieren
- Playlist?

Wetter-Backup:
- Pavillon? Wer bringt mit?
  Max hat einen?
- Zelt mieten -> zu teuer
- Plan B: Kantine?

Spiele / Programm:
- Volleyball / Federball
- evtl. Cornhole oder Wikingerschach?
- Fotoecke Idee? Requisiten?

Deko:
- unnötig?
- evtl. Luftballons? neee

Budget:
ca. 15€ p.P.?
Kosten noch offen!

Einladung:
-> Einladung bis Ende Woche raus!
-> Text: Leni?
-> Liste an Simon
-> Versand: Jule

Offene Fragen:
- Wer grilt? (muss jemand
  Schulung haben?)
- Gibt's Strom im Park?
- Müll / Reinigung klären!
Word diff ground truth ↔ model matched · relocated · fuzzy · missing in model · extra/wrong
besprechung sommerfest 23 05 24 10 15 uhr konfi chef fragen teilnehmer max jule tobi leni simon konnte nur kurz ziel entspanntes beisammensein spaß haben ort am see wer das nächster termin do 30 05 11 uhr kurzes update an hr schicken ort park am see genehmigung firmenhof terrasse terrasse reservieren wer macht das leni essen trinken grillen evtl vegetarische optionen vergessen getränkeliste machen bier limo wasser was noch aperol zu teuer grill wer tobi fragen kuchen jule macht was wetter backup pavillon wer bringt mit max hat einen zelt mieten zu teuer plan b kantine musik musikbox organisieren playlist oder deko unnötig evtl luftballons neee budget ca 15 p p kosten noch offen spiele programm volleyball federball evtl cornhole oder wikingerschach fotoecke idee requisiten einladung einladung bis ende woche raus text leni liste an simon versand jule offene fragen wer grillt ≈ grilt muss jemand schulung haben gibt s strom im park müll reinigung klären
Ground truth (for comparison)
Besprechung Sommerfest
23.05.24 10:15 Uhr (Konfi)

Chef fragen!!

Teilnehmer:
Max
Jule
Tobi
Leni
Simon (konnte nur kurz)

Ziel: entspanntes Beisammensein & Spaß haben

Nächster Termin:
Do, 30.05.
11 Uhr
kurzes Update
an HR schicken

Ort?:
Park am See?
Genehmigung?
Firmenhof / Terrasse?
Terrasse reservieren?? — wer macht das? Leni?

Essen / Trinken:
Grillen evtl.
vegetarische Optionen vergessen?
Getränkeliste machen!
Bier, Limo, Wasser, was noch? (Aperol? zu teuer?)
Grill wer? (Tobi fragen)
Kuchen? Jule macht was

Wetter / Backup:
Pavillon? Wer bringt mit?
Max hat einen?
Zelt mieten → zu teuer
Plan B: Kantine?

Musik:
Musikbox organisieren
Playlist?

Deko:
unnötig?
evtl. Luftballons? neee

Budget:
ca. 15€ p.P.?
Kosten noch offen!

Spiele / Programm:
Volleyball / Federball
evtl. Cornhole oder Wikingerschach?
Fotoecke Idee? Requisiten?

Einladung:
Einladung bis Ende Woche raus!
Text: Leni?
Liste an Simon
Versand: Jule

Offene Fragen:
Wer grillt? (muss jemand Schulung haben?)
Gibt's Strom im Park?
Müll / Reinigung klären
Fraktur OCR 49.8 s · 68 t/s
Recall 98%
Precision 96%
374/382 +16
3 fuzzy
97%
Model response

— 14 —
deiner Großmutter wohl nur geträumt haben." „Nein," meinte
Malineken hartnäckig, „sie hat ja auch die Prinzessin vom See
gesehen, und das ist etwas ganz Besonderes." „Davon habe ich
noch nie gehört," antwortete Gottlieb. „So kann sie es dir
erzählen, frag sie nur aus, sie weiß alles."
Der Kahn war mittlerweile der Insel ganz nahe ge-
kommen; die Kinder landeten an einer dazu geeigneten Stelle
und befestigten ihn an einem aus dem Wasser ragenden Pflock.
Sie erstiegen die kleine Anhöhe, auf der sich das Gehüft be-
sand. In dem kurzen, feinen Grase, welches den Boden be-
deckte, blühte der Thymian; ein festgetretener Weg führte gerade
auf die Schilfhütte zu, die lag heimlich unter den Weiden. Das
mächtige Geäst der majestätischen Bäume, mit silbergrauem,
spitzblättrigem Laube beladen, breitete sich weit und wuchtig
über das niedere Dach, welches sich der Erde zuneigte. Da-
hinter erblickte man ein Stück Garten und Ackerland, von Rohr
und Schilf wie mit einem Wall umschlossen. Eine alte Frau
saß vor der Tür des Hüttchens und spann. Ihr Haar war
so weiß wie das Gewebe der Spinnen, welches im Herbst über
die Stoppeln fliegt, um ihren Wocken hatte sie ein schwarzes
Band gebunden. Gottlieb und Malineken kamen mit dem Korbe
und blieben vor ihr stehen. „Großmutter," sagte letztere, „er
will nicht glauben, daß du die Seejungfern gesehen hast, und
er weiß nichts von der Prinzessin vom See." Sie neigte ihren
Faden. „Geht ihr man eures Weges," gab sie ihnen zur Ant-
wort. „Großmutter, du könntest ihm die Geschichte von der
Prinzessin vom See wohl erzählen," bat Malineken, „sie läßt
sich schön anhören, und man muß sie doch wissen, wenn man
über den See fährt und in dem Blumental Tag für Tag herum-
wandert." „Ich meine, ihr könntet euer Vesper brauchen,"
sagte die Großmutter, „es hat eben vier Uhr geschlagen." „Ach
ja," rief Malineken inbrünstig, „Erdbeeren mit Milch und ein
Stück Brot dazu; und dieweil wir das aufzehren, erzählt Ihr
dem Gottlieb die Geschichte." Sie ließ nicht nach, sie mußte
ihren Willen haben. Ein Weilchen danach saßen die Kinder auf
einem Baumstamm vor der Hütte und hatten zwischen sich einen
Napf mit süßer Milch, in der schwammen die Erdbeeren so
dick, daß man nicht wußte, war das Milch mit Erdbeeren, oder
Erdbeeren mit Milch; doch es mochte wohl auf eins heraus-
kommen. Die Großmutter blickte zuweilen nach ihnen hin-
Word diff ground truth ↔ model matched · relocated · fuzzy · missing in model · extra/wrong
14 deiner großmutter wohl nur geträumt haben nein meinte malineken hartnäckig sie hat ja auch die prinzessin vom see gesehen und das ist etwas ganz besonderes davon habe ich noch nie gehört antwortete gottlieb so kann sie es dir erzählen frag sie nur aus sie weiß alles der kahn war mittlerweile der insel ganz nahe gekommen ≈ kommen ge die kinder landeten an einer dazu geeigneten stelle und befestigten ihn an einem aus dem wasser ragenden pflock sie erstiegen die kleine anhöhe auf der sich das gehöft befand gehüft be sand in dem kurzen feinen grase welches den boden bedeckte ≈ deckte be blühte der thymian ein festgetretener weg führte gerade auf die schilfhütte zu die lag heimlich unter den weiden das mächtige geäst der majestätischen bäume mit silbergrauem spitzblättrigem laube beladen breitete sich weit und wuchtig über das niedere dach welches sich der erde zuneigte dahinter ≈ hinter da erblickte man ein stück garten und ackerland von rohr und schilf wie mit einem wall umschlossen eine alte frau saß vor der thür tür des hüttchens und spann ihr haar war so weiß wie das gewebe der spinnen welches im herbst über die stoppeln fliegt um ihren rocken wocken hatte sie ein schwarzes band gebunden gottlieb und malineken kamen mit dem korbe und blieben vor ihr stehen großmutter sagte letztere er will nicht glauben daß du die seejungfern gesehen hast und er weiß nichts von der prinzessin vom see sie netzte neigte ihren faden geht ihr man eures weges gab sie ihnen zur antwort ant wort großmutter du könntest ihm die geschichte von der prinzessin vom see wohl erzählen bat malineken sie läßt sich schön anhören und man muß sie doch wissen wenn man über den see fährt und in dem blumental tag für tag herumwandert herum wandert ich meine ihr könntet euer vesper brauchen sagte die großmutter es hat eben vier uhr geschlagen ach ja rief malineken inbrünstig erdbeeren mit milch und ein stück brot dazu und dieweil wir das aufzehren erzählt ihr dem gottlieb die geschichte sie ließ nicht nach sie mußte ihren willen haben ein weilchen danach saßen die kinder auf einem baumstamm vor der hütte und hatten zwischen sich einen napf mit süßer milch in der schwammen die erdbeeren so dick daß man nicht wußte war das milch mit erdbeeren oder erdbeeren mit milch doch es mochte wohl auf eins herauskommen heraus kommen die großmutter blickte zuweilen nach ihnen hin
Ground truth (for comparison)
deiner Großmutter wohl nur geträumt haben. „Nein," meinte Malineken hartnäckig, „sie hat ja auch die Prinzessin vom See gesehen, und das ist etwas ganz Besonderes." „Davon habe ich noch nie gehört," antwortete Gottlieb. „So kann sie es dir erzählen, frag sie nur aus, sie weiß alles."

Der Kahn war mittlerweile der Insel ganz nahe gekommen; die Kinder landeten an einer dazu geeigneten Stelle und befestigten ihn an einem aus dem Wasser ragenden Pflock. Sie erstiegen die kleine Anhöhe, auf der sich das Gehöft befand. In dem kurzen, feinen Grase, welches den Boden bedeckte, blühte der Thymian; ein festgetretener Weg führte gerade auf die Schilfhütte zu, die lag heimlich unter den Weiden. Das mächtige Geäst der majestätischen Bäume, mit silbergrauem, spitzblättrigem Laube beladen, breitete sich weit und wuchtig über das niedere Dach, welches sich der Erde zuneigte. Dahinter erblickte man ein Stück Garten und Ackerland, von Rohr und Schilf wie mit einem Wall umschlossen. Eine alte Frau saß vor der Thür des Hüttchens und spann. Ihr Haar war so weiß wie das Gewebe der Spinnen, welches im Herbst über die Stoppeln fliegt, um ihren Rocken hatte sie ein schwarzes Band gebunden. Gottlieb und Malineken kamen mit dem Korbe und blieben vor ihr stehen. „Großmutter," sagte letztere, „er will nicht glauben, daß du die Seejungfern gesehen hast, und er weiß nichts von der Prinzessin vom See." Sie netzte ihren Faden. „Geht ihr man eures Weges," gab sie ihnen zur Antwort. „Großmutter, du könntest ihm die Geschichte von der Prinzessin vom See wohl erzählen," bat Malineken, „sie läßt sich schön anhören, und man muß sie doch wissen, wenn man über den See fährt und in dem Blumental Tag für Tag herumwandert." „Ich meine, ihr könntet euer Vesper brauchen," sagte die Großmutter, „es hat eben vier Uhr geschlagen." „Ach ja," rief Malineken inbrünstig, „Erdbeeren mit Milch und ein Stück Brot dazu; und dieweil wir das aufzehren, erzählt Ihr dem Gottlieb die Geschichte." Sie ließ nicht nach, sie mußte ihren Willen haben. Ein Weilchen danach saßen die Kinder auf einem Baumstamm vor der Hütte und hatten zwischen sich einen Napf mit süßer Milch, in der schwammen die Erdbeeren so dick, daß man nicht wußte, war das Milch mit Erdbeeren, oder Erdbeeren mit Milch; doch es mochte wohl auf eins herauskommen. Die Großmutter blickte zuweilen nach ihnen hin
Score
tok/s
0
Tokens
Wall
0.0 s
RAM
Worum geht es? Was wird getestet?
Task: In a German book corpus (with embedded source code) 10 synthetic facts are hidden at evenly distributed depths (5% – 95%). The model must retrieve all of them. Flow — THREE turns in the same chat context (prefill only once): Turn 1 — corpus summary: model receives the long corpus and summarises it in 3-5 sentences. Forces real processing of the text. Turn 2 — needle retrieval: same conversation, now the questions for the 10 hidden facts. Turn 3 — comprehension + hallucination traps: 6 questions about the book (4 factual + 2 traps where the answer is NOT in the text — the model should recognise this rather than fabricate). Default mode runs ONE uniform stage for all models: 120k tokens. Models without sufficient max_context are skipped at this stage. `niah_deep` additionally runs 32k / 64k / 200k for a full heatmap. Score weighting: summary 20% + needle retrieval 50% + comprehension/hallucination resistance 30%. Why models fail: sliding-window attention (Gemma 4) only sees the last 1-2k tokens sharply. Reasoning models hit the token limit before answering. Q4 KV cache measurably degrades recall at long contexts. On the hallucination traps the helpful bias lures models into plausible-sounding inventions.
Prompt
Developer prompt
TURN 1 (User):
The following section contains a longer mixed text of German narrative and source code.

===== TEXT BEGIN =====
<corpus with embedded needles, 32k–128k tokens depending on stage>
===== TEXT END =====

Summarise the text in 3-5 sentences. Mention the main characters, setting and key themes.

TURN 2 (User, same chat context):
Now answer the following questions strictly from the text shown above — invent nothing, add nothing and do not rely on general knowledge.

Questions:
1. <question for needle 1>
2. <question for needle 2>
...

Answer as a numbered list 1., 2., 3. with one short sentence each.

For each context length 10 needles are distributed across the corpus. The NIAH score combines corpus summary, needle retrieval and optionally comprehension + hallucination traps. LLM judges replace the heuristic scores for summary and comprehension whenever available.

Stage: 120k tokens
Sub-benchmark · needle retrieval Turn 2
0/10 hits
  • 5% (5 %)
    expected: blauer Ankerstein, Lübeck-1907, A-318
  • 10% (10 %)
    expected: smaragdgrün, Schlüssel, Seriennummer, 7-Bravo-12
  • 15% (15 %)
    expected: Nordstern-Brigade, violetter
  • 25% (25 %)
    expected: Indigo-Quark
  • 33% (33 %)
    expected: Atlantis-Mira, NL-7711, 142
  • 50% (50 %)
    expected: Ehrenmitglied, Aluminium-Gesellschaft, Köln
  • 65% (65 %)
    expected: Safran-Klops Margarethe, 7 Gramm|7 g, 3 Stunden|drei Stunden
  • 75% (75 %)
    expected: Erbe von Onkel Walpurgis, 42-Lima
  • 85% (85 %)
    expected: 7f4a2e91-marlin-2026
  • 90% (90 %)
    expected: Coriolis-Effekt, Pendel, Memo, Dr. Kühn, 17.03.2024
Model response to the needle questions

              
Error: summary turn: Client error '400 Bad Request' for url 'http://127.0.0.1:1234/api/v0/chat/completions' For more information check: https://developer.mozilla.org/en-US/docs/Web/HTTP/Status/400
Sub-benchmark · comprehension + hallucination traps Turn 3
0% Facts 0/4 · Traps 0/2
  • Factual question
    Wie heißt der Schmied vom Blumental, bei dem Gottlieb in der Lehre ist? (Vor- und Nachname)
  • Factual question
    Wie heißt der französische Kapitän, der Gottliebs Eltern getötet hat?
  • Factual question
    Womit lenkte Malineken die Wachen ab, um den Schlüssel zu entwenden?
  • Factual question
    Warum muss Gottlieb sich verborgen halten? Was würden die Franzosen sonst tun?
  • Hallucination trap
    Wie heißt Gottliebs Onkel?
  • Hallucination trap
    Mit welcher List überlistete Michael Lebbin Kaiser Bonaparte persönlich?
Score
100%
tok/s
70
Tokens
3994
Wall
69.5 s
RAM
35.2 GB
Worum geht es? Was wird getestet?
Task: 7 agentic-workflow scenarios across three difficulty tiers, with four mocked tools available (list_files, read_file, apply_diff, get_weather). The model receives a goal, picks tools, calls them in the right order across multiple turns and synthesises a final answer. Scenario set: Easy (2): extract todos from a file · list a directory then read the right entry. Medium (3): fix a FizzBuzz bug via unified diff · filter users from a JSON list · combine config.json with a weather mock for an alert. Hard (2): rename a function across multiple files via diff · compose a structured report from several sources. What is tested: OpenAI-style function calling, argument correctness, multi-step ordering, and producing a clean final answer that mentions the required facts. Why models fail: models without 'tool_use' capability ignore the schemas. Weak models pick wrong tools or emit malformed arguments. Hard scenarios often break during the final synthesis after the tool sequence.
Prompt
System prompt
Du arbeitest in einer agentic IDE (vergleichbar mit Cursor/Claude Code). Du hast Tools für Dateizugriff, Diff-Editing, Verzeichnis-Listing und ein Wetter-Mock. Plane mehrstufig: erst aufklären, dann handeln, am Ende prüfen. Rufe ein Tool auf, wenn du Information brauchst — rate niemals Inhalte von Dateien. Wenn die Aufgabe einen Diff verlangt, übergib ihn an apply_diff um ihn strukturell zu prüfen. Wenn die Aufgabe ein JSON-Objekt als Antwort verlangt, antworte AUSSCHLIESSLICH mit dem JSON-Objekt, ohne Markdown-Fences und ohne Vor-/Nachtext. Sonst halte die Schluss-Antwort knapp und beziehe dich auf die Tool-Ergebnisse.
easy_extract_todos leicht
100% · 3/3 checks
In notes.md stehen Sprint-Notizen. Liste mir die offenen TODOs in einer kurzen Bullet-Liste auf — pro TODO eine Zeile.
Tool calls
  1. 1. list_files ({})
    Tool result
    ["config.json", "fizzbuzz.py", "inventory.py", "notes.md", "users.json"]
  2. 2. read_file ({"path": "notes.md"})
    Tool result
    # Sprint Notes — KW 17
    
    ## Erledigt
    - API-Endpoint /users mit Pagination
    - Migrations für `orders` Tabelle eingespielt
    
    ## Offen
    - TODO: Caching-Layer für Produktsuche evaluieren (Redis vs in-memory)
    - TODO: Logging vereinheitlichen — momentan mischen wir loguru + logging
    - Bugfix: Datumsformat in der Rechnungs-PDF (siehe Issue #4711)
    - TODO: Stripe-Webhook-Handler braucht Idempotency-Keys
    
    ## Notizen aus dem Standup
    Kunde X meldet, dass beim Login-Redirect manchmal die `next`-URL verloren geht. Reproduzierbar nur in Safari iOS. Verdacht auf Service-Worker-Cache.
    
    TODO: Safari-Repro-Setup auf 
  • Tool 'read_file' aufgerufen
    history: list_files, read_file
  • Argumente für 'read_file'
    path='notes.md'
  • Antwort erwähnt 3/4 der Schlüssel-Begriffe
    erwähnt: ['Caching', 'Logging', 'Stripe', 'Safari'], fehlt: []
Final answer

- Caching-Layer für Produktsuche evaluieren (Redis vs in-memory)
- Logging vereinheitlichen — momentan mischen wir loguru + logging
- Stripe-Webhook-Handler braucht Idempotency-Keys
- Safari-Repro-Setup auf TestFlight provisionieren
easy_list_then_read leicht
100% · 4/4 checks
Ich weiß nicht mehr, welche Datei in diesem Projekt die Konfiguration enthält. Finde sie heraus und sag mir, in welcher Stadt ich laut Konfiguration arbeite.
Tool calls
  1. 1. list_files ({})
    Tool result
    ["config.json", "fizzbuzz.py", "inventory.py", "notes.md", "users.json"]
  2. 2. read_file ({"path": "config.json"})
    Tool result
    {
      "service": "owb-test-fixture",
      "city": "München",
      "language": "de",
      "alert_threshold_celsius": 30
    }
    
  • Tool 'list_files' aufgerufen
    history: list_files, read_file
  • Tool 'read_file' aufgerufen
    history: list_files, read_file
  • Argumente für 'read_file'
    path='config.json'
  • Antwort erwähnt 1/1 der Schlüssel-Begriffe
    erwähnt: ['München'], fehlt: []
Final answer

Die Konfigurationsdatei ist `config.json`. Laut Konfiguration arbeitest du in München.
medium_fizzbuzz_fix mittel
100% · 6/6 checks
fizzbuzz.py hat einen Bug — die Funktion liefert die Werte 1..n-1 statt 1..n. Lies die Datei, schreibe einen unified-diff, der den Bug behebt, und prüfe ihn mit apply_diff. Antworte am Ende mit einer kurzen Erklärung des Fixes.
Tool calls
  1. 1. read_file ({"path": "fizzbuzz.py"})
    Tool result
    """Simple FizzBuzz with a deliberate off-by-one bug."""
    
    
    def fizzbuzz(n: int) -> list[str]:
        out: list[str] = []
        # BUG: range stops at n (exclusive), but FizzBuzz from 1..=n needs n+1.
        for i in range(1, n):
            if i % 15 == 0:
                out.append("FizzBuzz")
            elif i % 3 == 0:
                out.append("Fizz")
            elif i % 5 == 0:
                out.append("Buzz")
            else:
                out.append(str(i))
        return out
    
    
    if __name__ == "__main__":
        print(fizzbuzz(15))
    
  2. 2. apply_diff ({"diff": "--- a/fizzbuzz.py\n+++ b/fizzbuzz.py\n@@ -5,7 +5,7 @@\n def fizzbuzz(n: int) -\u003e list[str]:\n out: list[str] = []\n # BUG: range stops at n (exclusive), but FizzBuzz from 1..=n needs n+1.\n- for i in range(1, n):\n+ for i in range(1, n + 1):\n if i % 15 == 0:\n out.append(\"FizzBuzz\")\n elif i % 3 == 0:", "path": "fizzbuzz.py"})
    Tool result
    {"ok": true, "applied": 2, "added_lines": 1, "removed_lines": 1, "note": "structural-validation only; no real write performed"}
  • Tool 'read_file' aufgerufen
    history: read_file, apply_diff
  • Tool 'apply_diff' aufgerufen
    history: read_file, apply_diff
  • Argumente für 'read_file'
    path='fizzbuzz.py'
  • Argumente für 'apply_diff'
    path='fizzbuzz.py'
  • Diff für fizzbuzz.py validiert strukturell
    applied=2, calls=1
  • Diff ändert ≥2 Zeilen
    angewendet: 2
Final answer

Der Bug wurde behoben, indem `range(1, n)` in `range(1, n + 1)` geändert wurde. Da `range` exklusiv ist, wurde die obere Grenze um 1 erhöht, damit die Zahl `n` ebenfalls in die Berechnung einbezogen wird.
medium_filter_users mittel
100% · 6/6 checks
users.json enthält eine Liste aller Nutzer. Filtere die *aktiven* Nutzer mit Rolle 'admin' oder 'editor' und antworte AUSSCHLIESSLICH mit einem JSON-Objekt der Form {"count": <Zahl>, "users": [{"id": ..., "name": ..., "role": ...}, ...]}. Keine Markdown-Fences, kein Vor- oder Nachtext.
Tool calls
  1. 1. read_file ({"path": "users.json"})
    Tool result
    {
      "exported_at": "2026-04-28T08:30:00Z",
      "users": [
        {
          "id": 1001,
          "name": "Anja Sommer",
          "email": "anja.sommer@example.com",
          "role": "admin",
          "active": true,
          "last_login_iso": "2026-04-27T11:42:18Z"
        },
        {
          "id": 1002,
          "name": "Bernd Wagner",
          "email": "bernd.wagner@example.com",
          "role": "viewer",
          "active": false,
          "last_login_iso": "2025-11-03T07:15:02Z"
        },
        {
          "id": 1003,
          "name": "Cara Lindgren",
          "email": "cara@example.com",
          "role": "editor",
          "active": true,
          "last_logi
  • Tool 'read_file' aufgerufen
    history: read_file
  • Argumente für 'read_file'
    path='users.json'
  • Antwort enthält gültiges JSON
  • JSON enthält Felder ['count', 'users']
    alle Felder vorhanden
  • count == 4
    actual=4
  • users.ids == [1001, 1003, 1004, 1006]
    actual=[1001, 1003, 1004, 1006]
Final answer

{"count": 4, "users": [{"id": 1001, "name": "Anja Sommer", "role": "admin"}, {"id": 1003, "name": "Cara Lindgren", "role": "editor"}, {"id": 1004, "name": "Dennis Pohl", "role": "editor"}, {"id": 1006, "name": "Frederik Otto", "role": "admin"}]}
medium_weather_alert mittel
100% · 7/7 checks
Lies config.json und hol das Wetter für die dort eingetragene Stadt. Antworte AUSSCHLIESSLICH mit einem JSON-Objekt {"city": ..., "temp_c": ..., "condition": ..., "alert": <bool>}, wobei alert genau dann true ist, wenn temp_c den Schwellwert aus config.json überschreitet.
Tool calls
  1. 1. read_file ({"path": "config.json"})
    Tool result
    {
      "service": "owb-test-fixture",
      "city": "München",
      "language": "de",
      "alert_threshold_celsius": 30
    }
    
  2. 2. get_weather ({"city": "M\u00fcnchen"})
    Tool result
    {"city": "M\u00fcnchen", "temp_c": 9, "condition": "bew\u00f6lkt", "wind_kmh": 7}
  • Tool 'read_file' aufgerufen
    history: read_file, get_weather
  • Tool 'get_weather' aufgerufen
    history: read_file, get_weather
  • Argumente für 'read_file'
    path='config.json'
  • Argumente für 'get_weather'
    city='München'
  • Antwort enthält gültiges JSON
  • JSON enthält Felder ['city', 'temp_c', 'condition', 'alert']
    alle Felder vorhanden
  • alert == False
    actual=False
Final answer

{"city": "München", "temp_c": 9, "condition": "bewölkt", "alert": false}
hard_rename_function schwer
100% · 8/8 checks
Die Funktion calculate_total in inventory.py soll konsistent zum Projekt-Stil in compute_total umbenannt werden. Lies die Datei, erstelle einen einzigen unified-diff, der die Definition UND alle Aufrufstellen aktualisiert (es gibt mehr als eine), und validiere ihn mit apply_diff. Achte darauf, keine anderen Identifier-Vorkommen zu verändern. Antworte am Ende kurz, wie viele Stellen du geändert hast.
Tool calls
  1. 1. list_files ({})
    Tool result
    ["config.json", "fizzbuzz.py", "inventory.py", "notes.md", "users.json"]
  2. 2. read_file ({"path": "inventory.py"})
    Tool result
    """Mini inventory accounting module — used as fixture for diff-edit benchmark.
    
    The function calculate_total() is called from 3 different places. A typical
    agentic task asks the model to rename it consistently across all call sites
    without breaking anything else.
    """
    
    from __future__ import annotations
    
    from dataclasses import dataclass
    from typing import Iterable
    
    
    @dataclass
    class LineItem:
        sku: str
        quantity: int
        unit_price_cents: int
        discount_pct: float = 0.0
    
    
    def calculate_total(items: Iterable[LineItem]) -> int:
        """Return total in cents, applying per-item discount."""
  3. 3. apply_diff ({"diff": "--- a/inventory.py\n+++ b/inventory.py\n@@ -22,7 +22,7 @@ class LineItem:\n discount_pct: float = 0.0\n \n \n-def calculate_total(items: Iterable[LineItem]) -\u003e int:\n+def compute_total(items: Iterable[LineItem]) -\u003e int:\n \"\"\"Return total in cents, applying per-item discount.\"\"\"\n total = 0\n for item in items:\n@@ -44,7 +44,7 @@ def format_receipt(items: list[LineItem], currency: str = \"EUR\") -\u003e str:\n + (f\" (-{int(it.discount_pct * 100)}%)\" if it.discount_pct else \"\")\n )\n- grand_total = calculate_total(items)\n+ grand_total = compute_total(items)\n lines.append(\"-\" * 40)\n lines.append(f\"{\u0027TOTAL\u0027:\u003c10} {grand_total / 100:\u003e7.2f} {currency}\")\n@@ -54,7 +54,7 @@ def average_basket(baskets: list[list[LineItem]]) -\u003e float:\n \"\"\"Mean basket value across multiple baskets, in EUR.\"\"\"\n if not baskets:\n return 0.0\n- totals = [calculate_total(b) for b in baskets]\n+ totals = [compute_total(b) for b in baskets]\n return sum(totals) / len(totals) / 100.0\n \n \n@@ -60,7 +60,7 @@ def average_basket(baskets: list[list[LineItem]]) -\u003e float:\n \n \n def basket_above_threshold(items: list[LineItem], threshold_eur: float) -\u003e bool:\n \"\"\"True if the basket total exceeds the given threshold in EUR.\"\"\"\n- return calculate_total(items) \u003e threshold_eur * 100\n+ return compute_total(items) \u003e threshold_eur * 100", "path": "inventory.py"})
    Tool result
    {"ok": true, "applied": 8, "added_lines": 4, "removed_lines": 4, "note": "structural-validation only; no real write performed"}
  • Tool 'read_file' aufgerufen
    history: list_files, read_file, apply_diff
  • Tool 'apply_diff' aufgerufen
    history: list_files, read_file, apply_diff
  • Argumente für 'read_file'
    path='inventory.py'
  • Argumente für 'apply_diff'
    path='inventory.py'
  • Diff für inventory.py validiert strukturell
    applied=8, calls=1
  • Diff ändert ≥8 Zeilen
    angewendet: 8
  • Diff enthält 'compute_total'
  • Diff enthält 'calculate_total'
Final answer

Der Diff wurde erfolgreich validiert. Ich habe insgesamt **4 Stellen** geändert: 1 Funktionsdefinition und 3 Aufrufstellen.
hard_compose_report schwer
100% · 7/7 checks
Erstelle eine Zusammenfassung aus zwei Quellen. Lies users.json und config.json. Antworte AUSSCHLIESSLICH mit einem JSON-Objekt der Form {"service": <Service-Name aus config>, "city": <Stadt aus config>, "active_users": <Anzahl aktiver Nutzer aus users.json>, "admin_emails": [<E-Mails aller aktiven Admins, sortiert>]}. Keine Markdown-Fences.
Tool calls
  1. 1. read_file ({"path": "users.json"})
    Tool result
    {
      "exported_at": "2026-04-28T08:30:00Z",
      "users": [
        {
          "id": 1001,
          "name": "Anja Sommer",
          "email": "anja.sommer@example.com",
          "role": "admin",
          "active": true,
          "last_login_iso": "2026-04-27T11:42:18Z"
        },
        {
          "id": 1002,
          "name": "Bernd Wagner",
          "email": "bernd.wagner@example.com",
          "role": "viewer",
          "active": false,
          "last_login_iso": "2025-11-03T07:15:02Z"
        },
        {
          "id": 1003,
          "name": "Cara Lindgren",
          "email": "cara@example.com",
          "role": "editor",
          "active": true,
          "last_logi
  2. 2. read_file ({"path": "config.json"})
    Tool result
    {
      "service": "owb-test-fixture",
      "city": "München",
      "language": "de",
      "alert_threshold_celsius": 30
    }
    
  • Tool 'read_file' aufgerufen
    history: read_file, read_file
  • Antwort enthält gültiges JSON
  • JSON enthält Felder ['service', 'city', 'active_users', 'admin_emails']
    alle Felder vorhanden
  • service == 'owb-test-fixture'
    actual='owb-test-fixture'
  • city == 'München'
    actual='München'
  • active_users == 4
    actual=4
  • admin_emails == ['anja.sommer@example.com', 'frederik.otto@example.com']
    actual=['anja.sommer@example.com', 'frederik.otto@example.com']
Final answer

{
  "service": "owb-test-fixture",
  "city": "München",
  "active_users": 4,
  "admin_emails": [
    "anja.sommer@example.com",
    "frederik.otto@example.com"
  ]
}
Score
84%
tok/s
67
Tokens
15351
Wall
236.3 s
RAM
35.2 GB
Worum geht es? Was wird getestet?
Task: Photo of a hand-drawn diagram (architecture, sequence, quadrant matrix) → model must produce an inline-SVG representation of the same diagram. Two score signals: (1) Deterministic — SVG is parseable, has an <svg> root, enough elements and at least one <text>; all expected terms (boxes, labels) appear in the text content. Validity and term coverage each count for 15% of the final score. (2) Qualitative — the `diagram-svg-judge` skill screenshots the SVG and visually compares it to the original along fixed axes (completeness, connections, arrow direction, grouping, layout readability, diagram-type fidelity, aesthetics). The judge counts 70%; aesthetics is double-weighted within the judge. Why models fail: SVG generation requires spatial reasoning (positioning boxes, computing paths, setting viewBox) — noticeably harder than declarative Mermaid syntax. Weak VLMs often produce only an empty <svg> or an element salad without topology.
Prompt
System prompt
Du bist Spezialist für Diagramm-Erkennung und SVG. Du gibst sauberes, parsbares SVG zurück, das jeder Browser ohne externe Ressourcen rendern kann.
Developer prompt
Auf dem Bild siehst du ein Diagramm (Architektur, Flowchart, Sequenz, Quadrant o.ä.). Erstelle eine SVG-Repräsentation des Diagramms.

Anforderungen:
- Antworte ausschließlich mit dem rohen SVG-Code, beginnend mit <svg ...> und endend mit </svg>. Keine Erklärungen, keine Markdown-Fences.
- Setze ein viewBox-Attribut (z.B. viewBox="0 0 1200 800"), damit das Bild skaliert.
- Nur Inline-Inhalt, keine externen Referenzen (kein <image href>, kein @import, kein xlink:href auf URLs).
- Alle im Diagramm sichtbaren Beschriftungen müssen als <text>-Elemente vorhanden und lesbar (Font-Size ≥ 12) sein.
- Verbindungen als <line>, <polyline> oder <path> mit deutlichem stroke. Pfeilspitzen via <marker>.
- Gruppiere zusammengehörige Teile mit <g>-Tags und sinnvollen id-Attributen.
- Wähle ausreichend Kontrast: dunkler Stroke auf weißem/hellem Hintergrund.
- Vermeide Überlappungen — plane das Layout so, dass Boxen nicht über Pfeilen liegen und Texte nicht aus ihren Boxen herausragen.
- Behalte die Struktur des Originals bei: Anzahl der Boxen, ihre Verbindungen und ihre Anordnung sollen vergleichbar sein.
diagram_eisenhower.png
✓ SVG parseable · 97 elements · 42 text nodes 98%
Source
diagram_eisenhower.png
SVG render
SVG render diagram_eisenhower.png
Deterministic grader
  • SVG validity 100%
    97 elements · 42 text nodes · root <svg>
  • Term coverage 96%
    23/24 matched
    missing: Weltag der Büroklammer
Qualitative · judge (openai/gpt-5.4) 82%
  • completeness
    82%
  • labels
    88%
  • grouping
    95%
  • layout readability
    72%
  • diagram kind match
    98%
  • aesthetic quality
    70%
Die 2×2-Eisenhower-Matrix mit Titel, Achsen, Quadranten und fast allen Listeninhalten ist vollständig wiedergegeben. Die meisten Beschriftungen stimmen semantisch; auffällig sind aber ein falsches/linkes Rand-Label („Internet wieder da“) und einige dekorative Elemente, die verschoben oder nur grob getroffen sind. Gruppierung und Diagrammtyp passen sehr gut, jedoch ist die Lesbarkeit durch überlappende Deko im rechten unteren Quadranten und die teils ungünstig platzierte VIRAL-Markierung spürbar schlechter als im Original.
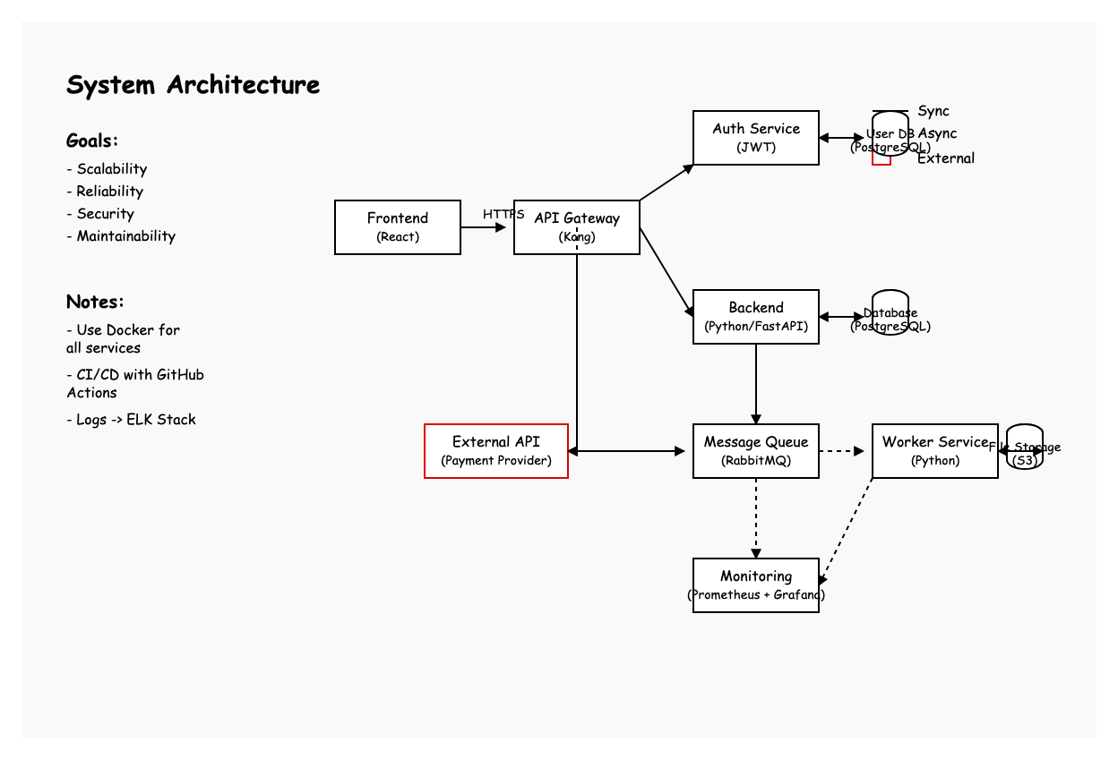
diagram_service_architecture.png
✓ SVG parseable · 94 elements · 38 text nodes 100%
Source
diagram_service_architecture.png
SVG render
SVG render diagram_service_architecture.png
Deterministic grader
  • SVG validity 100%
    94 elements · 38 text nodes · root <svg>
  • Term coverage 100%
    20/20 matched
Qualitative · judge (openai/gpt-5.4) 77%
  • completeness
    96%
  • labels
    88%
  • connections
    58%
  • direction
    52%
  • grouping
    82%
  • layout readability
    78%
  • diagram kind match
    98%
  • aesthetic quality
    72%
Fast alle Elemente des Architekturdiagramms sind vorhanden, inklusive Goals/Notes, Legende und aller Hauptboxen. Die meisten Labels stimmen semantisch, aber einige Texte sind enger oder leicht fehlerhaft gesetzt, z.B. „Backend (Python/FastAPI)“ ohne Leerzeichen und die Legende oben rechts ist überlappt; „Monitoring“ ist unten abgeschnitten. Topologisch gibt es mehrere Abweichungen: Die Verbindung API Gateway → External API fehlt als gestrichelter Pfeil und stattdessen ist External API fälschlich mit der Message Queue verbunden; außerdem ist die Gateway→Queue-Führung ungenau nachgebildet. Die Richtung ist daher nur teilweise korrekt, während Gruppierung/Farbkodierung und der grundsätzliche Architekturtyp gut getroffen sind.
diagram_sso_sequence.png
✓ SVG parseable · 59 elements · 27 text nodes 100%
Source
diagram_sso_sequence.png
SVG render
SVG render diagram_sso_sequence.png
Deterministic grader
  • SVG validity 100%
    59 elements · 27 text nodes · root <svg>
  • Term coverage 100%
    15/15 matched
Qualitative · judge (openai/gpt-5.4) 71%
  • completeness
    95%
  • labels
    82%
  • connections
    45%
  • direction
    58%
  • layout readability
    52%
  • diagram kind match
    94%
  • aesthetic quality
    70%
Fast alle wesentlichen Elemente des Originaldiagramms sind vorhanden: Benutzer, App/Service Provider, Identity Provider, Login-Seite, Entscheidungsdiamant und „Zugriff gewährt“. Mehrere Labels sind jedoch abgeschnitten oder ungünstig platziert, z.B. rechts bei „Benutzer gibt Anmeldedaten ein“ und die Beschriftung von Schritt 2 überlappt die Verbindung. Inhaltlich sind einige Verbindungen falsch umgesetzt: Der „Nein“-Pfad führt im Original vom Entscheid zurück zur Login-Seite, im Render ist er anders geführt, und der Rückweg mit Token bzw. der Zugriffspfad sind topologisch vertauscht bzw. an „Zugriff gewährt“ angeschlossen. Der Diagrammtyp als Ablaufdiagramm passt, aber das Layout wirkt durch Überschneidungen, lange Vertikallinien und missverständliche Pfeilführung nur mittelgut lesbar.
Score
75%
tok/s
69
Tokens
9341
Wall
137.2 s
RAM
35.2 GB
Worum geht es? Was wird getestet?
Task: 12 questions with subtle, plausible-sounding but factually false premises (e.g. 'Which album did Tocotronic release in 1991?' — the band was only formed in 1993). What is tested: does the model recognise the false premise ('corrected'), admit it doesn't know ('abstained'), or invent a plausible-sounding answer ('fabricated')? Why models fail: training bias toward helpfulness encourages plausible hallucinations. Small models have weaker factual grounding. Subtle questions about personal details (e.g. politicians' children) are especially tempting to make up.
Prompt
System prompt
Antworte knapp und faktisch korrekt auf Deutsch. Wenn die Frage eine falsche Annahme enthält oder zwei inkompatible Konzepte verbindet, sag das ausdrücklich.

LLM-Judge aktiv (openai/gpt-5.4, Score 75%) · heuristische Klassifikation: 8 korrigiert · 0 'weiß nicht' · 4 erfunden / 12 Fragen mit falscher Prämisse.

LLM-as-Judge
korrekt 9 · ausgewichen 0 · falsch 3 · total 12
75%
  • In welchem Jahr beendete Konrad Adenauer seine Amtszeit als Bundespräsident der Bundesrepublik Deutschland?
    J
    Die Frage enthält eine falsche Annahme: Konrad Adenauer war nie Bundespräsident, sondern erster Bundeskanzler der Bundesrepublik Deutschland. Seine Amtszeit als Kanzler endete im Jahr 1963.
  • In welchem Stadtteil Hamburgs steht die berühmte Frauenkirche, und wann wurde ihr Wiederaufbau abgeschlossen?
    J
    Die Frage enthält eine falsche Annahme: Die berühmte Frauenkirche steht nicht in Hamburg, sondern in Dresden. Ihr Wiederaufbau wurde 2005 abgeschlossen. In Hamburg gibt es keine Frauenkirche.
  • Wie viele Zentimeter Mut passen in eine Schublade?
    J
    Die Frage enthält eine falsche Annahme: Mut ist ein abstraktes psychologisches Konzept, kein physisches Material. Er lässt sich weder in Längeneinheiten (Zentimetern) messen noch in einem physischen Behälter (Schublade) aufbewahren.
  • Welches Album veröffentlichte die Band Tocotronic im Jahr 1991?
    J
    Die Frage enthält eine falsche Annahme: Tocotronic existierte 1991 noch nicht. Die Band wurde 1994 gegründet und veröffentlichte ihr Debütalbum „Tocotronic“ erst 1995.
  • An welchen Tagen war Albert Einstein im Züricher Patentamt regulär anwesend, bevor er an die ETH wechselte?
    J
    Die Frage enthält eine falsche Annahme: Albert Einstein war nicht im Zürcher, sondern im **Bern**er Patentamt (Schweizerisches Bundesamt für geistiges Eigentum) tätig. Von Oktober 1902 bis Juni 1909 arbeitete er dort als technischer Experte (Klasse III) im regulären Dienstplan des Schweizer Bundesbeamten, also **montags bis freitags**. Es gab keine abweichenden oder speziellen Anwesenheitstage; er leistete Vollzeitarbeit nach dem damaligen Standarddienstplan. Erst nach seinem Ausscheiden aus dem Patentamt wechselte er 1909 an die ETH Zürich.
  • Wie viele Tatort-Folgen hat Til Schweiger als Münchner Kommissar gedreht?
    J
    Die Frage enthält eine falsche Annahme: Til Schweiger war nie Tatort-Kommissar und hat keine Folgen in dieser Rolle gedreht. Er ist als Film- und Fernsehschauspieler bekannt, trat jedoch nie als fester Kommissar in der Reihe „Tatort“ auf.
  • Wie viel Schlaf benötigt ein Vertrag pro Nacht?
    J
    Ein Vertrag ist ein rechtliches Dokument und kein Lebewesen. Er hat keine biologischen Bedürfnisse und benötigt daher keinen Schlaf.
  • In welcher Tonart steht das Wort 'Donnerstag'?
    J
    Das Wort „Donnerstag“ hat keine Tonart. Tonarten sind ein musikalisches Konzept, das auf Klänge, Melodien oder Musikstücke angewendet wird, nicht auf sprachliche Einheiten wie Wörter. Die Frage verbindet daher zwei inkompatible Konzepte.
  • Wie groß war die Wikingerflotte, die im 11. Jahrhundert von Lübeck aus operierte?
    J
    Diese Frage beruht auf einer falschen Annahme. Im 11. Jahrhundert gab es keine wikingerische Flotte, die von Lübeck aus operierte. Lübeck wurde erst 1066 urkundlich als slawische Siedlung (Liubice) erwähnt und war damals weder ein Hafen noch ein politisches oder militärisches Zentrum. Die Wikingerzeit endete gegen Ende des 11. Jahrhunderts, und ihre Flottenaktivitäten konzentrierten sich auf Skandinavien, den Nordatlantik, England, Nordfrankreich (Normandie) sowie osteuropäische Flussnetze, nicht auf die spätere Hansestadt Lübeck.
  • Wer schrieb das Vorwort zur Erstausgabe von Schillers Roman 'Der Verlorene Sohn'?
    J
    Die Frage enthält eine falsche Annahme: Friedrich Schiller hat keinen Roman mit dem Titel „Der Verlorene Sohn“ geschrieben. Schiller ist vor allem für seine Dramen, Gedichte und historischen Werke bekannt. „Der verlorene Sohn“ ist eine biblische Parabel, die später von anderen Autoren (z. B. Thomas Mann) literarisch aufgegriffen wurde. Da das Werk nicht von Schiller stammt, gibt es auch kein Vorwort zur Erstausgabe eines solchen Romans.
  • Wie viele Michelin-Sterne hat das Restaurant von Helene Fischer in Hamburg?
    J
    Die Frage enthält eine falsche Annahme: Helene Fischer betreibt kein Restaurant, weder in Hamburg noch an einem anderen Ort. Daher gibt es dafür auch keine Michelin-Sterne.
  • Bei welcher Luftfeuchtigkeit wachsen Wahrheiten am besten?
    J
    Die Frage enthält eine falsche Annahme: Wahrheiten sind abstrakte, nicht-physische Konzepte. Sie „wachsen“ nicht und werden nicht von physikalischen Faktoren wie der Luftfeuchtigkeit beeinflusst.